Pathophysiology Of Diabetic Foot Ulcer : 1 / Among the above mention causes, resistance to infection is also considered as chief modulator of pathophysiological image of diabetic foot lesions.

Pathophysiology Of Diabetic Foot Ulcer : 1 / Among the above mention causes, resistance to infection is also considered as chief modulator of pathophysiological image of diabetic foot lesions.. Usually located at increased pressure points on the bottom of the feet. The fluid may also contain pus or blood. A foot ulcer can be a shallow red crater that involves only the surface skin. Diabetic neuropathy results in foot deformity, leading to increased skin pressure with walking. Lack of autonomic vascular tone in microvasculature causes arterial to venous shunting, bypassing tissues and causing poor nutrition, local ischemia/injury.

Pathophysiology of diabetic ulcers can be seen in figure 2. The pathophysiology of diabetic foot ulcers has neuropathic, vascular, and immune system components, which all show a base relationship with the hyperglycemic state of diabetes. Ulcers usually develop on the bottom of the foot. The ulcer can develop anywhere on your foot or toes. Lack of autonomic vascular tone in microvasculature causes arterial to venous shunting, bypassing tissues and causing poor nutrition, local ischemia/injury.

Foot Ulcer Diabetic
Foot Ulcer Diabetic from dbwmpns0f8ewg.cloudfront.net
Elevated blood glucose levels narrow the body's blood vessels and stiffen its arteries. You may not know you have an ulcer until you notice drainage on your sock. What are the causes of diabetic foot ulcers? Autonomic neuropathy leads to absent sweat. Skin becomes dry and cracks. 4 peripheral neuropathy ( sensory, motor, autonomic) 5 high foot plantar pressure. The classic neuropathic foot has warm dry skin and bounding pulses, but many patients have a combination of neuropathy and ischaemia. People with diabetes and people with poor.

Pathogenesis of diabetic foot ulcer diabetic foot ulcer is an outcome of complicated amalgam of various risk factors such as peripheral neuropathy, peripheral vascular disease, foot deformities, arterial insufficiency, trauma and impaired resistance to infection.

Diabetic foot ulcers, as shown in the images below, occur as a result of various factors, such as mechanical changes in conformation of the bony architecture of the foot, peripheral neuropathy, and. Diabetic foot ulcers have a tendency to worsen over time and if left untreated, they can lead to serious complications and infections. The fluid may also contain pus or blood. The pathophysiology of diabetic foot ulcers has neuropathic, vascular, and immune system components, which all show a base relationship with the hyperglycemic state of diabetes. On exam veins are distended and pulses bounding. A deep foot ulcer may be a crater that extends through the full thickness of the skin. Skin becomes dry and cracks. Ulcers are formed as a result of skin tissue breaking down. Pathogenesis of diabetic foot ulcer diabetic foot ulcer is an outcome of complicated amalgam of various risk factors such as peripheral neuropathy, peripheral vascular disease, foot deformities, arterial insufficiency, trauma and impaired resistance to infection. What are the causes of diabetic foot ulcers? Pathophysiology • neuropathy‐ leads to skin dryness and cracks, foot deformity and loss of protective sense in the foot • microangiopathy/vascular disease‐ lead to poor blood supply to the toes and foot and then ulcerate easily • immunopathy‐ defects in leukocyte function (leukocyte phagocytosis, neutrophil dysfunction) and also deficient w hite cell chemotaxis and adherence 11,12 hyperglycemia produces oxidative stress on nerve cells and leads to neuropathy. 11 additional nerve dysfunction follows from glycosylation of nerve cell proteins, leading to further ischemia.

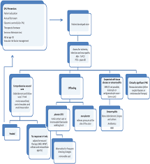
Pathways to ulceration are displayed schematically in figure 1. A diabetic foot ulcer can be redness over a bony area or an open sore. The fluid may also contain pus or blood. A foot ulcer is an open sore on the foot. Peripheral arterial disease, neuropathy, deformity, previous amputation, and infection are the main factors contributing to the development of diabetic foot ulcers.

View Image
View Image from www.ijem.in
Pathophysiology • neuropathy‐ leads to skin dryness and cracks, foot deformity and loss of protective sense in the foot • microangiopathy/vascular disease‐ lead to poor blood supply to the toes and foot and then ulcerate easily • immunopathy‐ defects in leukocyte function (leukocyte phagocytosis, neutrophil dysfunction) and also deficient w hite cell chemotaxis and adherence Diabetic neuropathy results in foot deformity, leading to increased skin pressure with walking. A deep foot ulcer may be a crater that extends through the full thickness of the skin. Contents show 1 what are the causes and pathogenesis of diabetes foot ulcers? From the evaluation of the foot at risk to the novel diabetic ulcer treatment modalities. Peripheral arterial disease, neuropathy, deformity, previous amputation, and infection are the main factors contributing to the development of diabetic foot ulcers. The annual incidence of diabetic foot ulcer worldwide is between 9.1 to 26.1 million. Skin becomes dry and cracks.

Pathophysiology of diabetic ulcers can be seen in figure 2.

11 additional nerve dysfunction follows from glycosylation of nerve cell proteins, leading to further ischemia. Venous ulcers affect 500,000 to 600,000 people in the united states every year and account for 80 to 90 percent of all leg ulcers. 11 peripheral neuropathy can be sensory, motor or autonomic. This restricts the delivery of blood and oxygen to the tissues. 11,12 hyperglycemia produces oxidative stress on nerve cells and leads to neuropathy. Diabetic foot ulcers, as shown in the images below, occur as a result of various factors, such as mechanical changes in conformation of the bony architecture of the foot, peripheral neuropathy, and. Around 15 to 25% of patients with diabetes mellitus will develop a diabetic foot ulcer during their lifetime.3 as the number of newly diagnosed diabetics are increasing yearly, the incidence of diabetic foot ulcer is also bound to increase. The risk factors for diabetic foot ulcers include: These problems make the feet vulnerable to skin sores (ulcers) that can worsen quickly. Lack of autonomic vascular tone in microvasculature causes arterial to venous shunting, bypassing tissues and causing poor nutrition, local ischemia/injury. A foot ulcer is an open sore on the foot. Diabetic foot ulcers may even lead to foot amputations in serious cases. Diabetic foot ulcers are caused by neuropathic and/or vascular complications of diabetes mellitus.

This restricts the delivery of blood and oxygen to the tissues. Elevated blood glucose levels narrow the body's blood vessels and stiffen its arteries. The good news is that proper diabetes management and careful foot care can help prevent foot ulcers. The classic neuropathic foot has warm dry skin and bounding pulses, but many patients have a combination of neuropathy and ischaemia. In this article, we'll talk about the top 5 causes of a diabetic foot ulcer… high blood sugar levels:

Protocol For Treatment Of Diabetic Foot Ulcers The American Journal Of Surgery
Protocol For Treatment Of Diabetic Foot Ulcers The American Journal Of Surgery from els-jbs-prod-cdn.jbs.elsevierhealth.com
The fluid may also contain pus or blood. A deep foot ulcer may be a crater that extends through the full thickness of the skin. Diabetic foot ulcers may even lead to foot amputations in serious cases. Diabetic foot ulcers have a tendency to worsen over time and if left untreated, they can lead to serious complications and infections. Diabetic neuropathy results in foot deformity, leading to increased skin pressure with walking. In fact, better diabetes care is probably why the rates of lower limb amputations have gone down by more than 50 percent in the past 20 years. It may involve tendons, bones and other deep structures. A foot ulcer also can be very deep.

A foot ulcer is an open sore on the foot.

You may not know you have an ulcer until you notice drainage on your sock. People with diabetes and people with poor. Pathophysiology • neuropathy‐ leads to skin dryness and cracks, foot deformity and loss of protective sense in the foot • microangiopathy/vascular disease‐ lead to poor blood supply to the toes and foot and then ulcerate easily • immunopathy‐ defects in leukocyte function (leukocyte phagocytosis, neutrophil dysfunction) and also deficient w hite cell chemotaxis and adherence Elevated blood glucose levels narrow the body's blood vessels and stiffen its arteries. Once a foot ulcer develops, the limb is at high risk for invasive infection. A foot ulcer also can be very deep. In this article, we'll talk about the top 5 causes of a diabetic foot ulcer… high blood sugar levels: From the evaluation of the foot at risk to the novel diabetic ulcer treatment modalities. Diabetic foot ulcers are caused by neuropathic and/or vascular complications of diabetes mellitus. Around 15 to 25% of patients with diabetes mellitus will develop a diabetic foot ulcer during their lifetime.3 as the number of newly diagnosed diabetics are increasing yearly, the incidence of diabetic foot ulcer is also bound to increase. Venous ulcers affect 500,000 to 600,000 people in the united states every year and account for 80 to 90 percent of all leg ulcers. Tips for diabetic foot ulcer prevention the best strategy to avoid diabetic foot ulcers is to prevent wounds in the first place. Ulcers usually develop on the bottom of the foot.

Related : Pathophysiology Of Diabetic Foot Ulcer : 1 / Among the above mention causes, resistance to infection is also considered as chief modulator of pathophysiological image of diabetic foot lesions..